新闻中心
Story
新闻动态
NEWS来源:系统管理员 发布日期:2021-09-15 点击量:173
“SUFE产教实践训练营”简介
“SUFE产教实践训练营”旨在为在校生提供接触社会了解职场的机会,并助力在校学生理论联系实际探索创新,提升解决现实问题的能力,同时助力各企事业单位建立产教实践、实习生招募和毕业生聘用三位一体的人才储备和招聘体系,产教融合协同育人。
为了更好的贯彻落实我校劳动教育行动计划,创新校企联动的劳动实践教育模式,同时助力企事业单位的人才招聘,上海财经大学校友总会特面向校友所在单位、校董企业及社会企业发起联合开展产教实践训练营邀请。产教实践训练营旨在为在校生提供接触社会了解职场的机会,并助力在校学生理论联系实际探索创新,提升解决现实问题的能力,同时助力各企事业单位建立产教实践、实习生招募和毕业生聘用三位一体的人才储备和招聘体系,产教融合协同育人。
一、参与实训对象
上海财经大学本、硕、博全体在读学生。
二、本期实训营开展时间
2021年9月至2021年11月
三、项目组织与实施
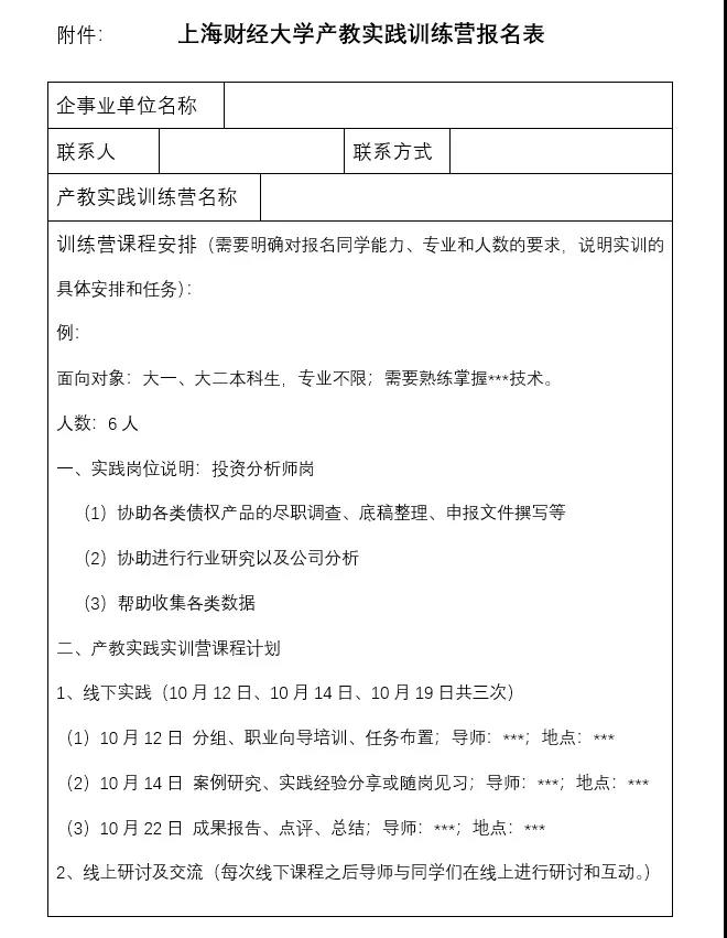
1.合作单位可结合自身实际需要,策划产教实践训练营项目并填写报名表(见附件)。产教实践训练营课程内容可包括培训、随岗见习实训、企业走访调研、案例研究与分析及撰写实践报告等环节,实践导师主要由企事业单位管理者或业务骨干担任。
每个项目需要设计的实践课程实际时长累计不低于三天(每天按8小时计,合计24小时),时间跨度以2-3周为易,原则上不超过一个月,可根据实际需要酌情延长。
2. 校友总会秘书处对接老师负责学员的招募、考核汇总和学分登记等日常管理。企事业单位指导老师主要负责指导学员完成实训内容,并就完成情况进行考核。
3.合作双方协商提供开展实训营的便利条件,并做好学生在实训营期间的安全保障。
4.报名参加产教实践训练营的同学在完成实训任务并提交合格实践报告后可以获得1.5二课学分及由上海财经大学校友会颁发的结业证书。
5.完成训练营指导任务的企事业单位指导老师有机会获颁“上海财经大学产教实践导师”证书。
6.在训练营结束后,合作单位可以建立人才储备库,并根据需要向表现优秀的同学发放长期实习或留用机会,由企业与个人签订协议。
四、其他补充说明
1.欢迎企事业单位在产教实践训练营结束后向校友总会秘书处提供新闻稿、照片、视频等素材,并对项目的持续实施提出完善意见。
2.项目咨询可联系上海财经大学校友会王老师:021-65902986。
附件:上海财经大学产教实践训练营报名表
报名方式
各校友企业可扫描下方二维码填写报名表进行报名

产教实践训练营方案策划,请点击此处参照我校与招商证券的合作项目
上海财经大学校友会
2021年9月